1、 前言
开关电源模块的电磁干扰一直是一个重要解决点,从原理上来讲电磁干扰主要来自于两个方面,分别是传导干扰和辐射干扰。
2、 传导干扰
由于电路中寄生参数的存在,以及开关电源中调频开关器件的开通与关断,使得开关电源在市电交流输入端产生较大共模干扰和差模干扰。
3、 辐射干扰
由于导体中电流的变化会在其周围空间中产生变化的磁场,而变化的磁场又产生变化的电场,这一变化电流的幅值和频率决定其产生的电磁的大小以及其作用范围。为了减轻和抵制这些电磁干扰对电网以及电子设备产生的危害,工程技术人员在电路设计中加了X电容和Y电容。
4、 X电容作用
X电容用来消除差模干扰。主要是起滤波作用,与共模电感匹配,并联在输入的两端,滤除L、N线之间的差模信号。通常选用耐纹波电流比较大的聚脂薄膜类电容,体积较大其允许瞬间充放电的电流比较大,而其内阻相应较小。另外X电容也会采用塑封的方形高压CBB电容,CBB电容不但有更好的电气性能,而且与电源的输入端并联可以有效的减小高频脉冲对电源的影响。
5、 X电容应用
一般两根引脚跨接在零线和火线之间,适用于高频、直流、交流、耦合,跨接脉冲电路中,能够能承受过压冲击,一般与电阻并联使用,目的是起到泄放电荷作用。(如图1所示)

图1
6、 Y电容作用
Y电容用来消除共模干扰。分别跨接在电力线两线和地之间(L-E,N-E)的电容,一般是成对出现,滤除高次谐波,防止干扰,提高输出电压质量。基于漏电流的限制,Y电容值不能太大,Y电容通常采用高压瓷片的。
7、 Y电容应用
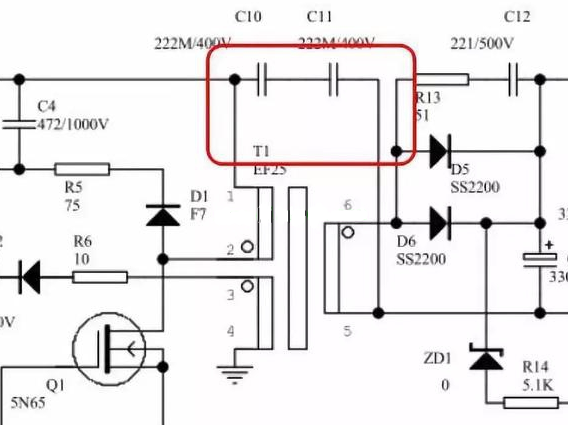
很多隔离式开关电源在初级和次级上加Y电容是为了给次级的共模电流提供一个回路到初级,减少共模电流对输出的影响。Y电容串接在高压地和低压地之间,有时会采用两个Y电容串联是为了提高高压地和低压地之间的耐压,有时候会出现耐压不足的情况,导致安规电容打耐压过不了,可以选用高压陶瓷电容作为Y电容,Y电容通常接法有四种情况:①输入端,和共模电感形成滤波器,L和N分别对PE加,②储能大电容正负端对PE加(如图2所示),③输出端对PE加,④变压器原副边跨接(如图3所示)。

图2

图3
X电容和Y电容同属于安规电容。当安规电容器失效后,不会产生电击,不会危及人身安全。安规电容通常用于抗干扰电路中起滤波的作用,安规电容的放电和普通电容不一样,普通电容在外部电源断开后电荷会保留很长时间。如果用手触摸就会被电到,而安规电容则没这个问题。X电容和Y电容应用在开关电源中各种作用都不同,都是不可以互相替换的。
发表评论