自举电容电路
一、电源类电路:
自举电容的核心原理是:电容两端电压不能突变。
从这句话中,我们可以获取到两个关键字:两端电压、不能突变。
两端电压指的是电容一边相对另一边的电压,我们知道电压本身就是个参考值(一般认定参考GND,认定GND点平为0V)。
不能突变则指电容两端电压变化时,必然需要1个大于0s的时间。根据电容的公式I=C*dU/dt,得知,dU/dt=I/C,故电容两端电压从0升到VDD时,取决于电流和电容的比值。容值一定时,电流越大,电压上升的越快。电流一定时,容值越小,电压上升的越快。
简单的自举电容模型?
假如,只有个6V的电源,但是我们想输出12V的电压,相对简单的方法就是应用自举电路,如下图中的电路,(认为器件均为理想模型),二极管D1和电容C1就构建了自举电路。

1.A状态为默认状态,此时开关A闭合,开关B断开,Q1导通,C1负极与地导通,电流从电源VDD出发,通过D1,经过C1,经过Q1,再流回电源VDD。达到稳态后,电容上端对地电压为6V,下端对地电压为0V。
2.当开关B闭合,开关A断开,Q1截止,电容下端电压与电源正极直连,此时电容下端对地电压等于电源正极对地电压,为6V。由于电容两端电压不能突变,电容上端相对电容下端,电压为6V,电容下端相对地,电压为6V。所以电容下端相对地,电压成了12V。由于D1的反向截止作用,使得电容上端对地电压可以保持在12V。
实际的模型中,由于反向二极管和MOS管均存在微弱的漏电,自举电路需要不断切换状态来对自举电容充放电,来保证电压被长时间抬起来。且自举电路的供电能力取决于自举电容的大小。
自举电路的经典应用
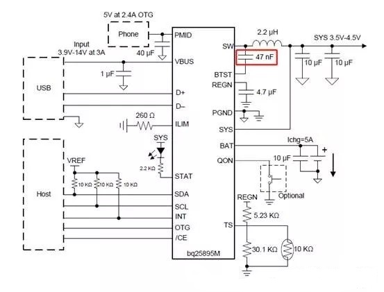
在很多Buck(降压式变换电路)或者Boost(升压电路)电源芯片的手册中,我们都能看到自举电容的应用。我们打开TI厂家的BQ25895充电芯片(内含Buck)的器件手册,如下,红色框框中47nF电容即为自举电容。

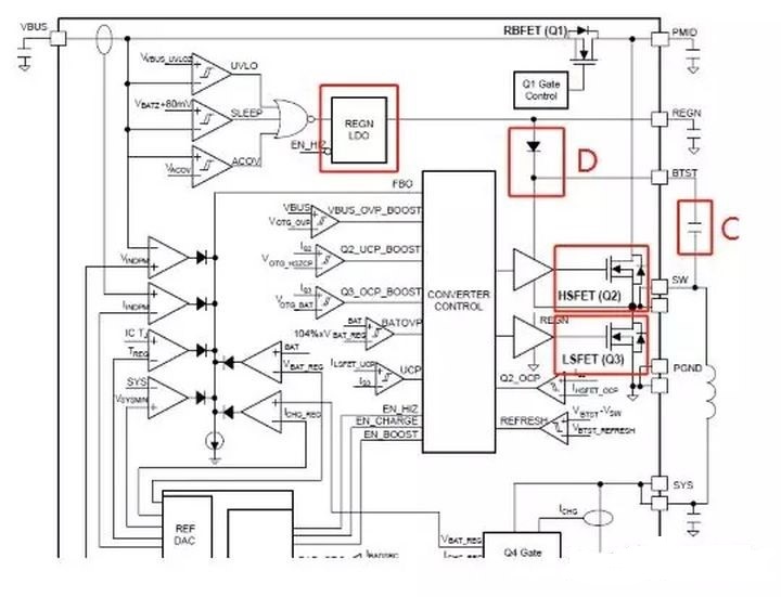
继续往后看,打开BQ25895的内部框图,就可以看到芯片内部的自举电路设计。如图中,假设VBUS为5V,VREGN为电源输出,输出电压小于5V,Q2和Q3导通条件为VGS > 4V。
首先你要明白,高电压很容易产生低电压(比如电阻分压),但是低电压产生高电压就需要额外的措施。所以下图中,5V的VBUS输入可以很容易产生低于5V的VREGN输出。
那么在下图中,我们可以看到,对于Q3而言,S极接地,G极电压直接由VREGN驱动,VREGN可以轻易产生小于5V的电压在Q3的G极和S极,所以Q3很容易导通。
而对于Q2而言,由于S极未接地,若要保证Q2导通,则要求Q2的G极电压必须比S极电压高4V,才能满足Q2 VGS>4V的条件。若S极电压为0V,VREGN可以轻松导通。若S极为5V,则G极电压必须为9V,而VREGN最大不超过5V,怎么办呢?

自举电路的作用就彰显出来了。
还是如上图,首先VREGN产生小于5V的电压,让Q3导通,同时VREGN通过二极管D,自举电容C,以及导通的Q3构成对地回路,电容C开始充电,充电完成后,电容两端电压几乎等于VREGN(忽略二极管D的导通压降),由于电容C并联在Q2的G极和S极上,对于Q2来讲,VGS两端电压同样可以达到VREGN,从而使得Q2可以导通。
二、功放类电路:
自举电容电路分析一例
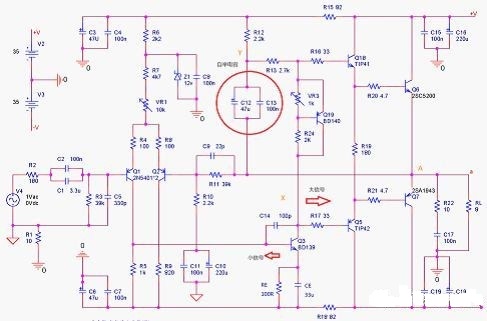
首先图1是一个比较典型的音频功放,品质得到众多发烧友的认可。只不过这是一个OCL功放

图1 DX AMP
图中Q3的发射极电阻和电容是我加上去的,原图是没有的。注意图中我标记的内容。容易认识到电压放大管Q3是放大通路的分水岭,Q3的B极之前是小信号电路,可以用小信号模型分析,而Q3的C极之后是大信号电路,要用分析大信号电路的方法来分析。
首先我们来了解大信号和小信号有什么区别。
看图2,这是常用的东芝大功率三极管2SC5200的IV特性曲线。

图2 大功率三极管2SC5200特性曲线
我在图中作出了红色的负载线,可以看到蓝色标注的X点,IC=6A,而IB=100mA,β值只有60,而Y点的β值是100多一点。可是在小信号情况下我们认为β是一个常数。所以如果照搬小信号分析时的结论而应用于大信号电路分析,极有可能造成错误。
需要说明一点的是:图2中的负载曲线表示的负载是1R,实际扬声器是8R、4R等规格。这样画的目的是为了说明我的观点。而饱和区的β值则会更小。
再看图3,这是三极管TIP41的Datasheet中的figure1

图3
从图中可以看到β值(β与hFE之严格定义和区别,请参看陈星弼《晶体管设计与原理(第2版)》等资料)随着集电极电流的变换情况,注意此图中用的是对数坐标。
我们知道扬声器的负载是8R、4R等规格,而电源用±16V,±30V等很正常,图1中用的是±35V。假如我设定±16V,则8R负载时,瞬间输出电流可达2A,这样IB就需要2A/100=20mA,这不再是一个可以忽略的量。
那我们来看一下没有自举时的情况会怎样?

图4
T1的输入忽略了偏置。考虑两种极端情况,第一种如图4.(蓝色的叉叉表示“此路不通”)当输入信号处于负半周时,即T1被截止的时候,T1的集电极是高电平,但是由于输出管的IB是mA级甚至10mA级,而电阻RC是kΩ级(这是因为为了保证电压放大线性度,电压放大管一般用小功率管,那么它的集电极偏置电流不能太大,所以RC不能太小),则RC上的压降是很可观的,而T2的E极电压跟随其B极,减掉一个VRC压降后,显然输出再也达不到VCC。
再看另一种极端情况,见图5

图5
此时T1是导通,甚至饱和。则电流流向如图中红线,这两个电流加在一起也是可观的,但是前面讲过RE是相对小的阻值。设想从图4的情形快速转变到图5的情形,则在转变完成后很短时间内CE是需要从VEE开始充电的,这样T1的C极就能够到达VEE或者非常接近VEE,从而输出可以到达VEE+|VBE|,可以认为能达到VEE。
经过上述分析,我们认为要扩展输出摆幅,电路需要改进。改进一,采用两级射随,TIP41/42属于中等的功率管,其与A1943/C5200组成达林顿结构。改进二,用自举电容。在怎样加电容之前,我们看到问题是在输出处于正半周的时候,RC上的压降大;而输出处于负半周的时候,除了不能缺少的T3的基极电流外还有额外的T1的集电极电流,但是无法消除的。
在加自举电容前,我们先来了解电容的性质。所以我们先看图6所示的最简单的整流滤波电路

图6
这个电路是最简单的整流滤波电路,如果输入为AC12V,则输出约为DC16V。而这个电路的缺点也都知道,即它只能利用半个周期的交流来给电容充电。改进措施是用桥式整流,但是这不是我要讲的。我的问题是如果只有一个变压器,且变压器输出是单12V,而我们需要DC32V,如何做到呢?我们可以选用图7的方案

图7
图7中,假设上电后先给C1充电,此时C2上的压降为0,输出最大到DC16V;然后AC进入负半周,C2开始充电,随着C2上的电压上升,C1的上端电压被“举”上去(这里要求电容足够大,C1给负载放电的速度小于C2充电的速度)。当C2充满时,负载得到的电压是DC32V,而自举电容的作用和图中的C1显然有类似之处。
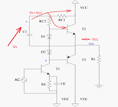
接下来我们就来分析有自举电容的电路

图8
加了自举电容C1后,电路如图8所示,显然此时VY>0。正确得选择电容值,随着VX上升,显然VY也上升,但是VY上升的过程会是一个怎样的情况呢?
第一种情况,VX上升速度很快,快速接近VCC,而自举电容足够大,来不及放电,就会产生如图9的情况;

图9
即VY会大于VCC,从而自举电容有两条放电路径,在这种情况下,T2管有可能进入深度饱和区,而使得输出为VCC-VCE(sat),比VCC-VBE(sat)更接近于VCC。
第二种情况,而如果VX上升速度慢,或者电容不够大呢?那么VY上升的同时,C1通过R2放电,最后VY最大只能等于VCC,这就又跟图4的情况类似了,不过现在我们可以把RC2设得小一点,也能在一定程度上改善动态范围(相当于把图4的RC分成了RC1和RC2,而此时有效的只有RC2)。然而如果VX在高位维持时间过长,VY又会下降到VCC-IB×RC1,这样就不能起到扩展动态的作用了。
接下来考虑VX向VEE下降时时的情况。

图10
考虑VX快速从0下降到VEE的情况,且C1足够大,则Y点到X点的电压差不变,这就导致通过R2提供给T1的电流不会增大太多,但VCC则通过电容C1给T1供电。所以自举电容对X点电压向VEE下降的半周是没有影响的。另外需要说明的一点是:电容CE对扩展摆幅是有害的。
2条评论